
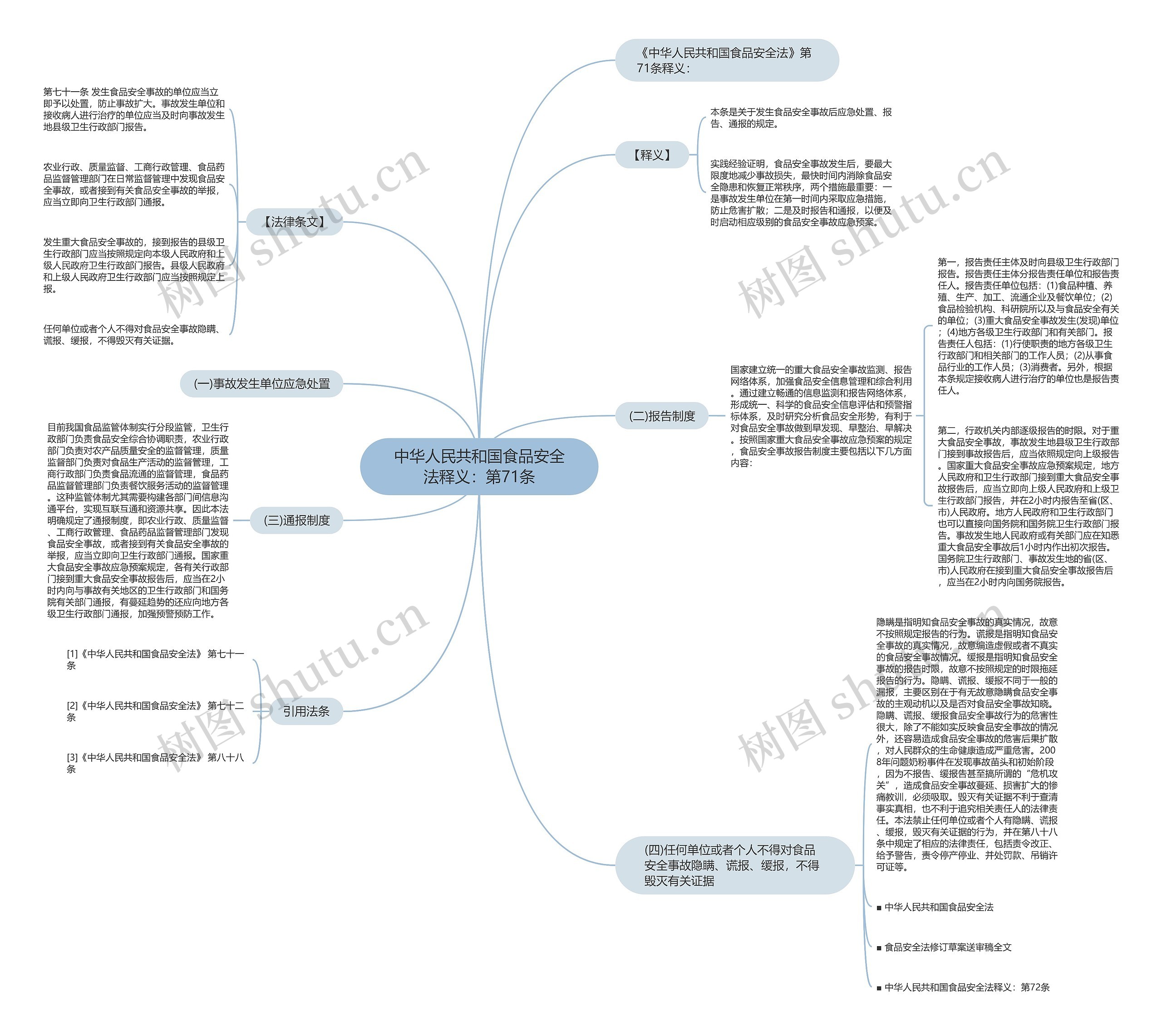
核心内容:《中华人民共和国食品安全法》第71条应该怎样释义呢?食品安全法第71条规定的是发生食品安全事故后应急处置、报告、通报。树图网编辑为您详细介绍关于食品安全法第71条的释义。
树图思维导图提供《中华人民共和国食品安全法释义:第71条》在线思维导图免费制作,点击“编辑”按钮,可对《中华人民共和国食品安全法释义:第71条》进行在线思维导图编辑,本思维导图属于思维导图模板主题,文件编号是:ecb47376208c317708aa7ffefa3809f1
U633687664
U882673919