
长期以来,我国企业所得税为中央与地方财政分享的税种,即共享税。法人所得税制带来的突出问题在于:对于属于中央与地方共享税的企业所得税,如果非法人的分支机构将全部税款缴到总公司所在地入库,将不可避免地出现地区间的利益转移,同时由于分支机构分享了地方提供的公共产品和公共服务,如果没有税收贡献,便制约了地方经济建设及全国经济均衡高效的运行。为妥善处理好地区间利益分配关系,在《企业所得税法》及其实施条例基础上,国务院出台的《跨省市总分机构企业所得税分配及预算管理暂行办法》(财预〔2008〕10号)及国家税务总局出台
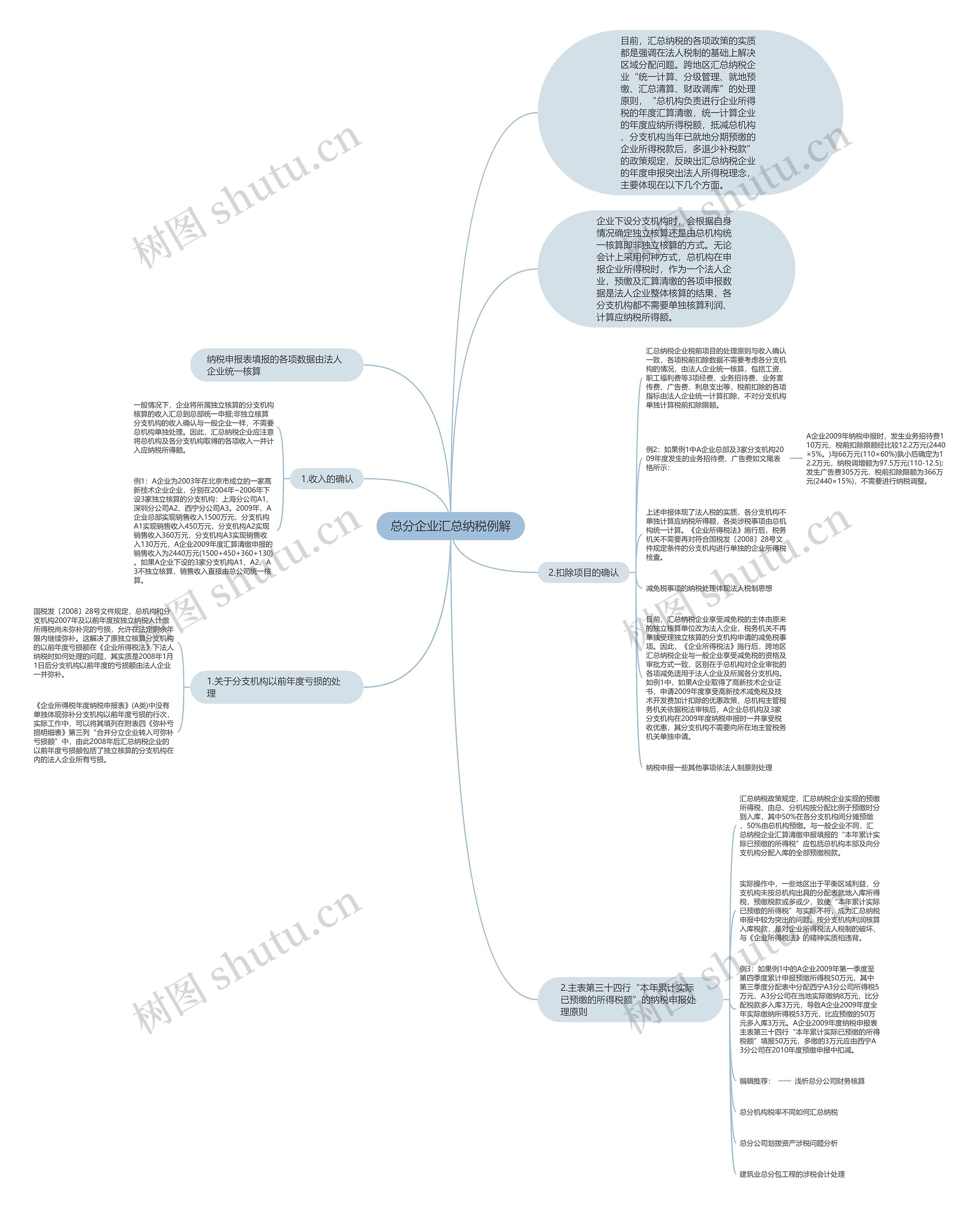
树图思维导图提供《总分企业汇总纳税例解》在线思维导图免费制作,点击“编辑”按钮,可对《总分企业汇总纳税例解》进行在线思维导图编辑,本思维导图属于思维导图模板主题,文件编号是:ecc8da26592418448fcf1c649c42f6ad