树图网

抖音运营 硬件篇思维导图

2022-11-29
浏览量: 22
抖音运营  硬件篇思维导图
抖音运营
硬件篇思维导图
树形表格

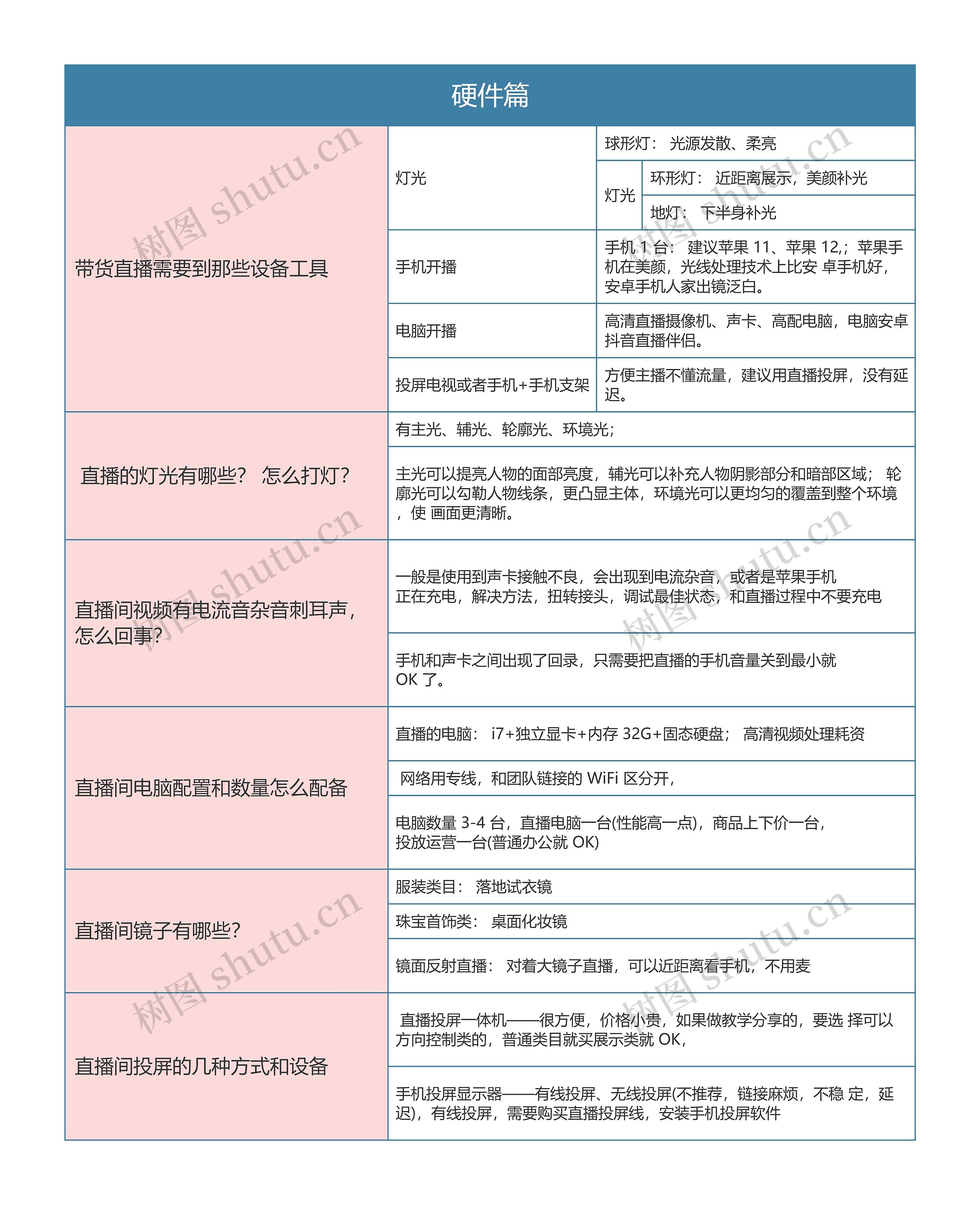
本章节讲述了硬件篇的知识点,主要内容包括带货直播需要到那些设备工具和直播的灯光有哪些以及 怎么打灯等

树图思维导图提供《抖音运营 硬件篇思维导图》在线思维导图免费制作,点击“编辑”按钮,可对《抖音运营 硬件篇思维导图》进行在线思维导图编辑,本思维导图属于思维导图模板主题,文件编号是:cfcc4993d064e5296297f52751ae814e

思维导图大纲

相关思维导图模版

首页
我的文件
我的团队
个人中心