
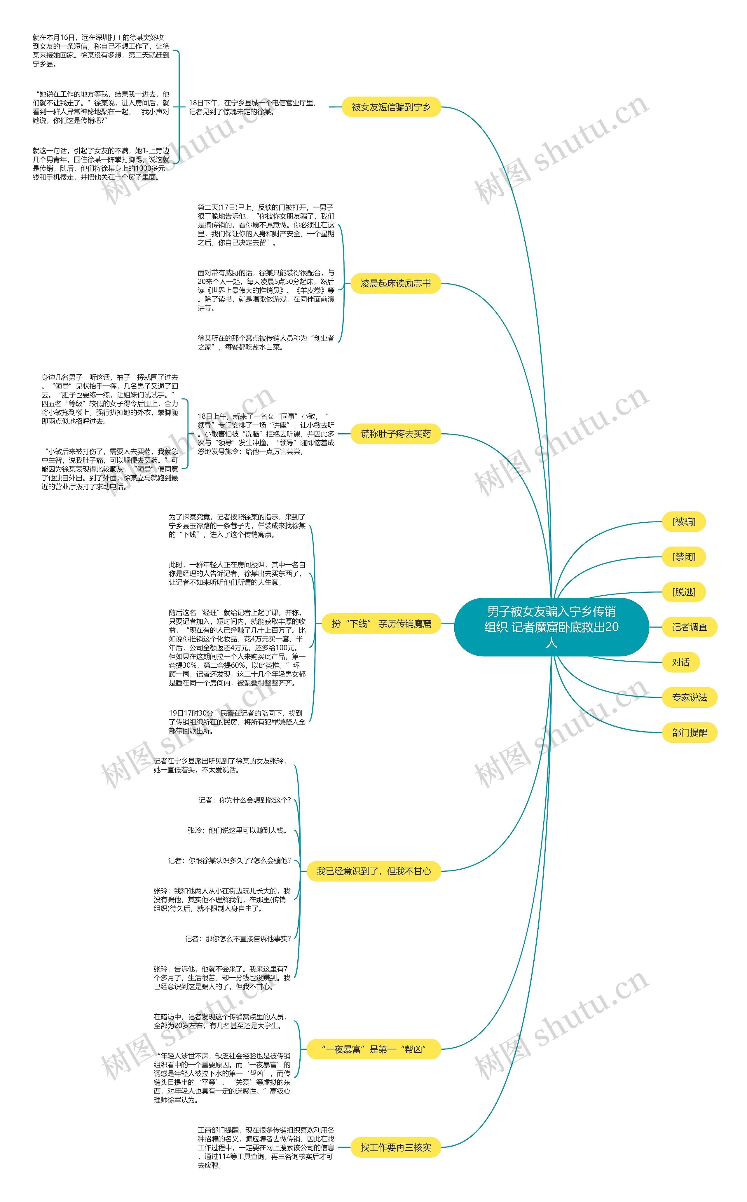
12月18日,本报新闻热线0731-84326110接到一通求救电话,电话中男子自称被传销组织“控制”住,现在是谎称肚子疼外出买药。随后,记者简短询问所在地址后,当天就假扮成其“下线”,深入传销窝点。19日傍晚,宁乡警方在了解情况后,直奔传销窝点,捣毁“魔窟”,20多名涉嫌传销的年轻男女被遣散。
树图思维导图提供《男子被女友骗入宁乡传销组织 记者魔窟卧底救出20人》在线思维导图免费制作,点击“编辑”按钮,可对《男子被女友骗入宁乡传销组织 记者魔窟卧底救出20人》进行在线思维导图编辑,本思维导图属于思维导图模板主题,文件编号是:61733664b562d1cebca4d37c56409ae4
U633687664
U882673919





