
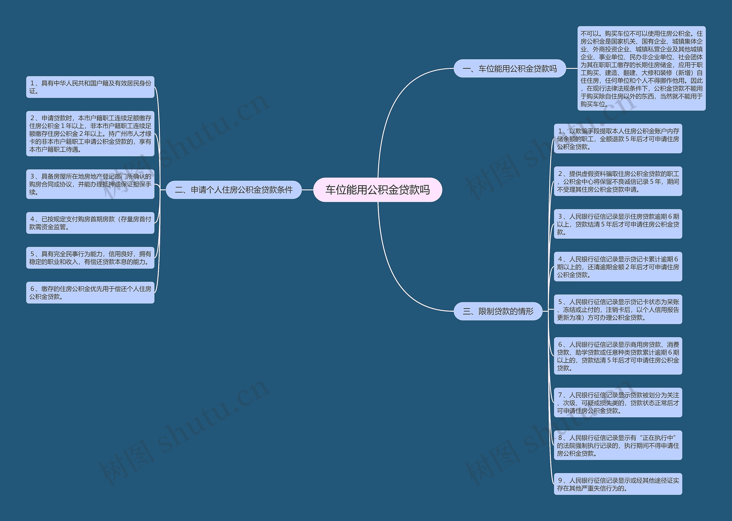
公积金并不陌生,公积金主要是用于住房贷款优惠的福利政策,所以公积金多是用于房屋贷款。由于现在车位比较紧张,很多人想通过公积金贷款购买车位。那么车位能用公积金贷款吗?以下就让树图网小编为大家带来车位能用公积金贷款吗的相关内容,一起来看看吧。
树图思维导图提供《车位能用公积金贷款吗》在线思维导图免费制作,点击“编辑”按钮,可对《车位能用公积金贷款吗》进行在线思维导图编辑,本思维导图属于思维导图模板主题,文件编号是:950945c5e925599a9029c6142d82b585
U782058360
U977112316