
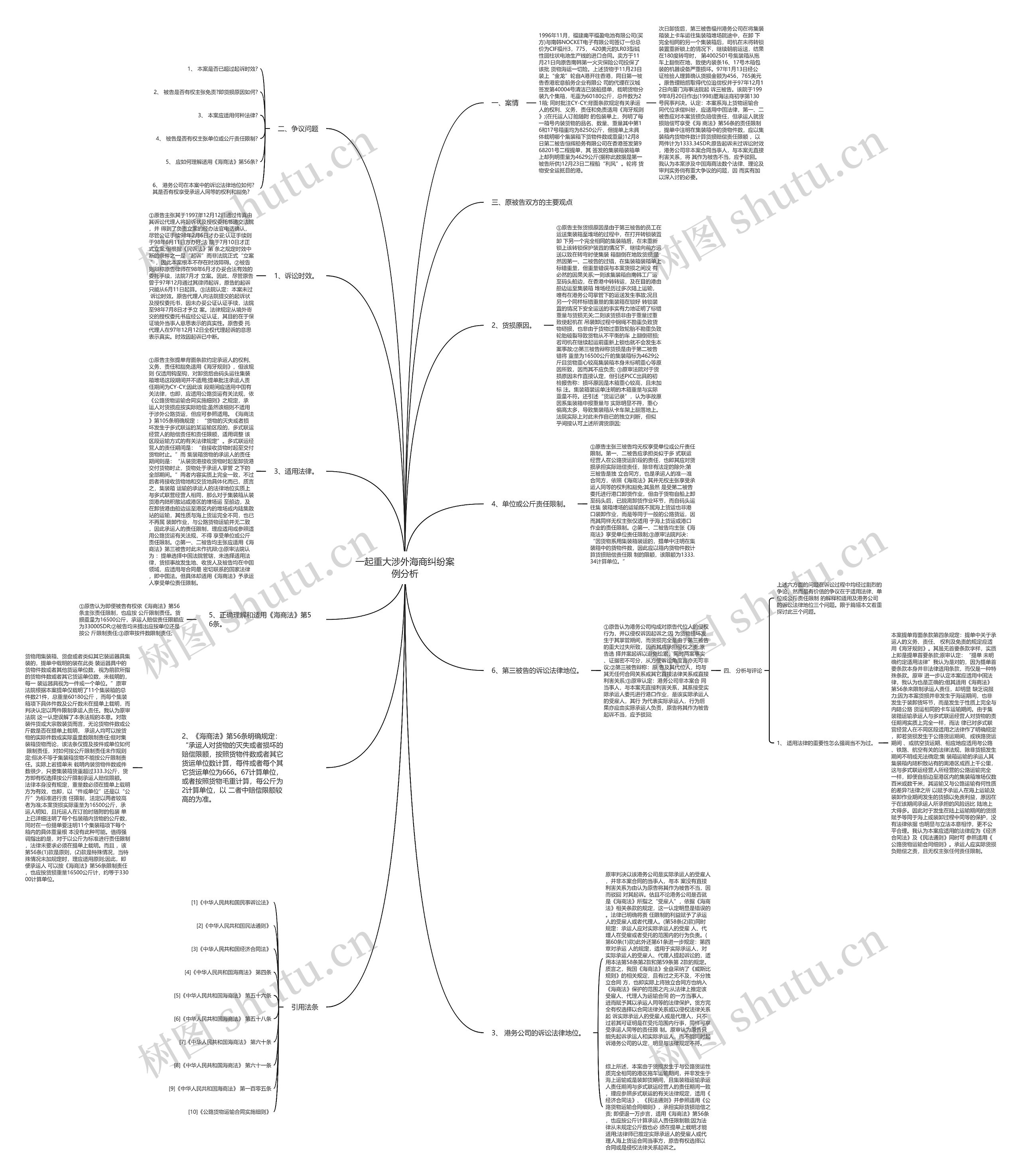
核心提示:本案由于货损发生于与公路货运性质完全相同的港区拖车运输期间,并非发生于海上运输或是装卸货期间,且集装箱运输承运人责任期间与多式联运经营人的责任期间一致,理应参照多式联运的有关法律规定,适用《经济合同法》、《民法通则》并参照适用《公路货物运输合同细则》,承担实际货损赔偿之责;
树图思维导图提供《一起重大涉外海商纠纷案例分析》在线思维导图免费制作,点击“编辑”按钮,可对《一起重大涉外海商纠纷案例分析》进行在线思维导图编辑,本思维导图属于思维导图模板主题,文件编号是:71dbf298deb5e9ec6b48e603f9a28a89
U633687664
U678146910