
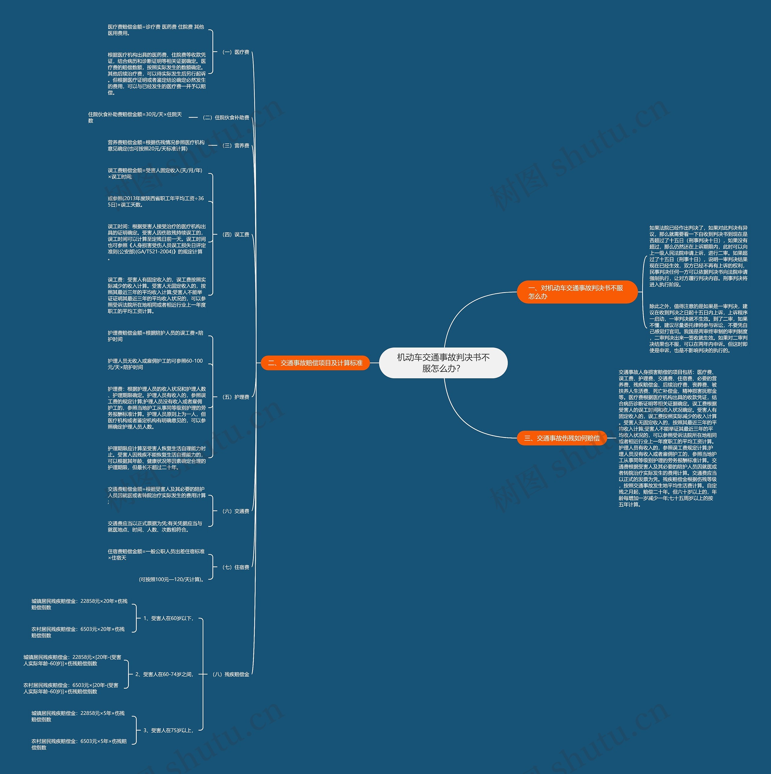
当纠纷无法解决时,最有效额办法就是进行诉讼,法院会根据相关事实进行判决,做出相关的赔偿责任。那么机动车交通事故判决书不服怎么办?为了帮助大家更好的了解相关法律知识,树图网小编整理了相关的内容,我们一起来了解一下吧。
树图思维导图提供《机动车交通事故判决书不服怎么办?》在线思维导图免费制作,点击“编辑”按钮,可对《机动车交通事故判决书不服怎么办?》进行在线思维导图编辑,本思维导图属于思维导图模板主题,文件编号是:5ec104f131e6a5672e95ee1c40209164
U671662977
U869055422