
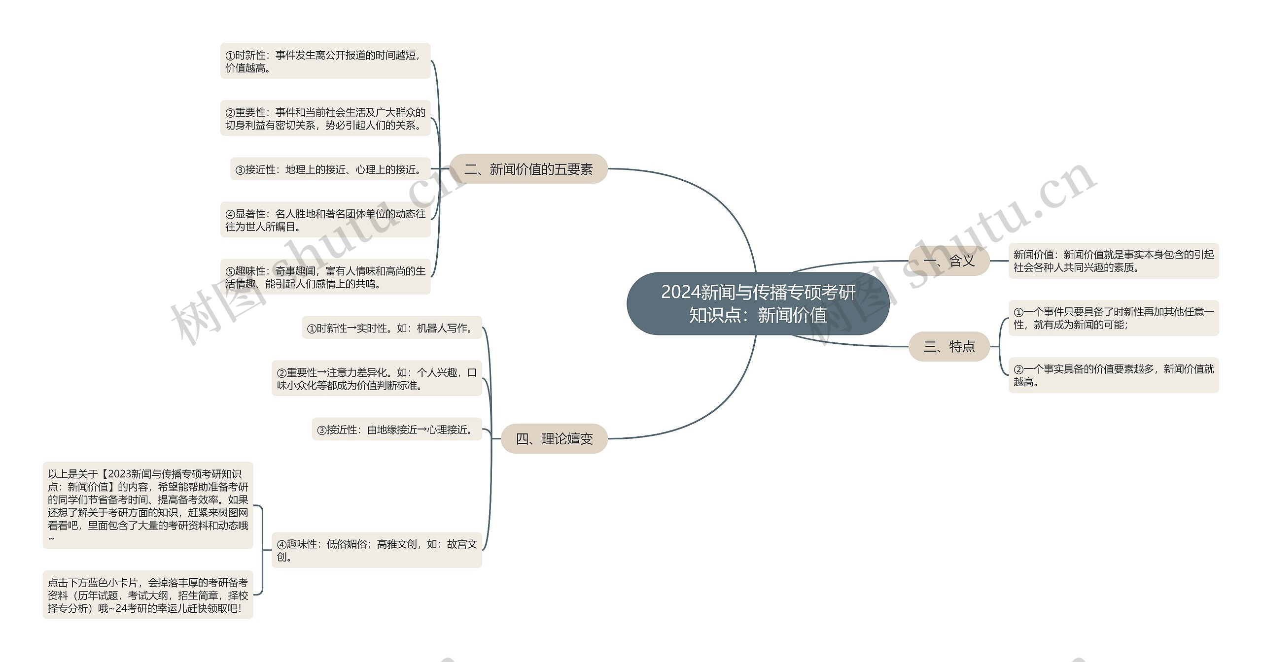
24考研备考启动,准备报考新闻与传播专业的同学们要提早熟悉专业知识,在理解的基础上背诵,树图网为同学们整理了关于【新闻与传播专硕考研知识点:新闻价值】的内容,供各位考生参考!
树图思维导图提供《2024新闻与传播专硕考研知识点:新闻价值》在线思维导图免费制作,点击“编辑”按钮,可对《2024新闻与传播专硕考研知识点:新闻价值》进行在线思维导图编辑,本思维导图属于思维导图模板主题,文件编号是:e828903d6ed79bd95629b04382b67732
U582679646
U882673919