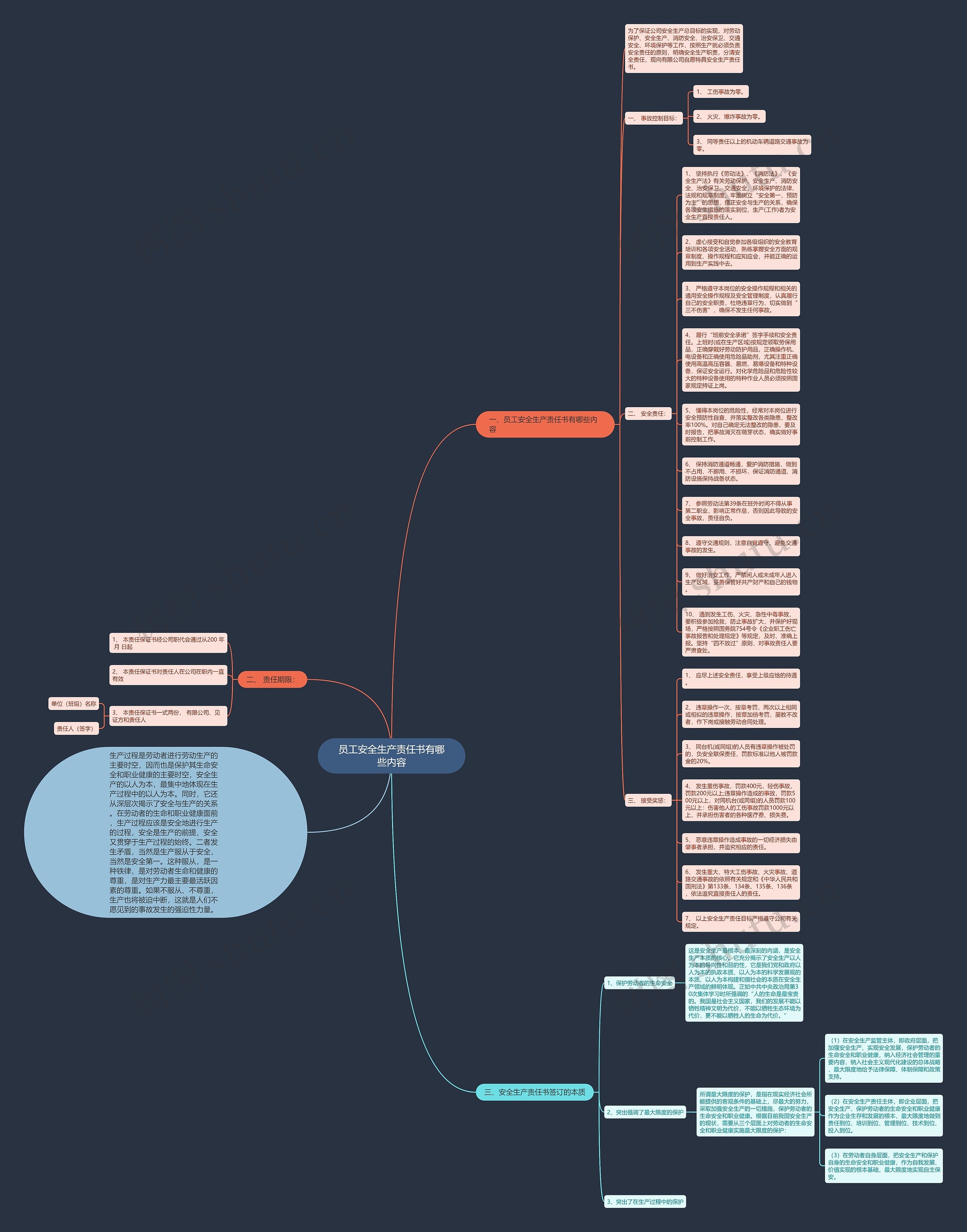
1、 坚持执行《劳动法》、《消防法》、《安全生产法》有关劳动保护、安全生产、消防安全、治安保卫、交通安全、环境保护的法律、法规和规章制度,牢固树立“安全第一,预防为主”的思想,摆正安全与生产的关系,确保各项安生措施的落实到位,生产(工作)者为安全生产直接责任人。
2、 虚心接受和自觉参加各级组织的安全教育培训和各项安全活动,熟练掌握安全方面的规章制度、操作规程和应知应会,并能正确的运用到生产实践中去。
3、 严格遵守本岗位的安全操作规程和相关的通用安全操作规程及安全管理制度,认真履行自己的安全职责,杜绝违章行为,切实做到“三不伤害”,确保不发生任何事故。
4、 履行“班前安全承诺”签字手续和安全责任。上班时(或在生产区域)按规定领取劳保用品,正确穿戴好劳动防护用品,正确操作机、电设备和正确使用危险品助剂,尤其注重正确使用高温高压容器、易燃、易爆设备和特种设备,保证安全运行。对化学危险品和危险性较大的特种设备使用的特种作业人员必须按照国家规定持证上岗。
5、 懂得本岗位的危险性,经常对本岗位进行安全预防性自查,并落实整改各类隐患,整改率100%。对自己确定无法整改的隐患,要及时报告,把事故消灭在萌芽状态,确实做好事前控制工作。
6、 保持消防通道畅通,爱护消防措施,做到不占用、不挪用、不损坏,保证消防通道、消防设施保持战备状态。
7、 参照劳动法第39条在班外时间不得从事第二职业,影响正常作息,否则因此导致的安全事故,责任自负。
8、 遵守交通规则,注意自覚遵守,避免交通事故的发生。
9、 做好治安工作,严禁闲人或未成年人进入生产区域,妥善保管好共产财产和自己的钱物。
10、 遇到发生工伤、火灾、急性中毒事故,要积极参加抢救,防止事故扩大,并保护好现场,严格按照国务院754号令《企业职工伤亡事故报告和处理规定》等规定,及时、准确上报。坚持“四不放过”原则,对事故责任人要严肃查处。