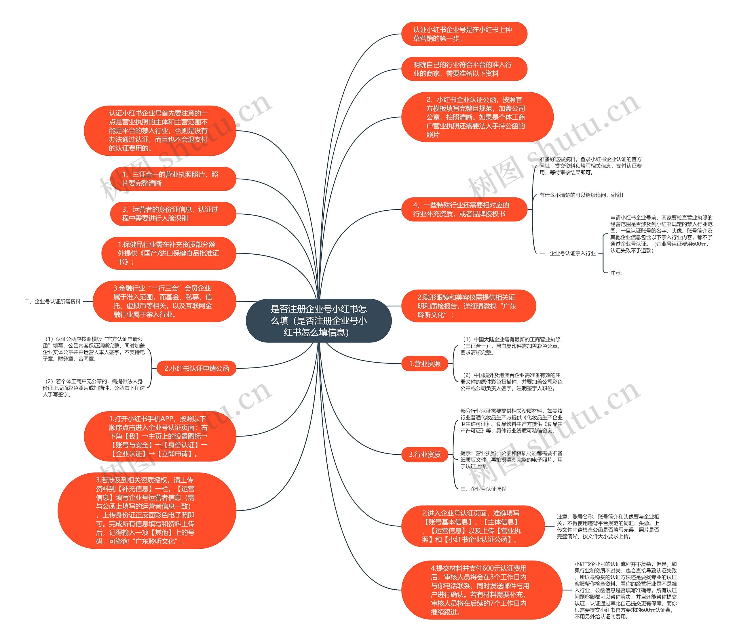
认证小红书企业号首先要注意的一点是营业执照的主体和主营范围不能是平台的禁入行业,否则是没有办法通过认证,而且也不会退支付的认证费用的。
明确自己的行业符合平台的准入行业的商家,需要准备以下资料
2、小红书企业认证公函,按照官方模板填写完整且规范,加盖公司公章,拍照清晰。如果是个体工商户营业执照还需要法人手持公函的照片
3、运营者的身份证信息,认证过程中需要进行人脸识别
4、一些特殊行业还需要相对应的行业补充资质,或者品牌授权书
准备好这些资料,登录小红书企业认证的官方网址,提交资料和填写相关信息,支付认证费用,等待审核结果即可。
一、企业号认证禁入行业
申请小红书企业号前,商家要检查营业执照的经营范围是否涉及到小红书规定的禁入行业范围,一旦认证账号的名字、头像、账号简介及其他企业信息包含以下禁入行业内容,都不予通过企业号认证。(企业号认证费用600元,认证失败不予退款)
1.保健品行业需在补充资质部分额外提供《国产/进口保健食品批准证书》;
2.隐形眼镜和美容仪需提供相关证明和质检报告,详细请溦找“广东聆听文化”;
3.金融行业“一行三会”会员企业属于准入范围,而基金、私募、信托、虚拟币等相关,以及互联网金融行业属于禁入行业。
1.营业执照
(1)中国大陆企业需有最新的工商营业执照(三证合一),黑白复印件需加盖彩色公章,要求清晰完整。
(2)中国境外及港澳台企业需准备有效的注册文件的原件彩色扫描件,并要加盖公司彩色公章或公司负责人签字,注明签字人职位。
2.小红书认证申请公函
(1)认证公函应按照模板“官方认证申请公函”填写,公函内容保证清晰完整,同时加盖企业实体公章并由运营人本人签字,不支持电子章、财务章、合同章。
(2)若个体工商户无公章的,需提供法人身份证正反面彩色照片或扫描件,公函右下角法人手写签字。
3.行业资质
部分行业认证需要提供相关资质材料,如美妆行业普通化妆品生产方提供《化妆品生产企业卫生许可证》、食品饮料生产方提供《食品生产许可证》等,具体行业资质可私信咨询。
提示:营业执照、公函和资质材料都需要准备纸质版文件,再拍摄清晰完整的电子照片,用于认证上传。
1.打开小红书手机APP,按照以下顺序点击进入企业号认证页面:右下角【我】→主页上的设置图标→【账号与安全】→【身份认证】→【企业认证】→【立即申请】。
2.进入企业号认证页面,准确填写【账号基本信息】、【主体信息】、【运营信息】以及上传【营业执照】和【小红书企业认证公函】。
注意:账号名称、账号简介和头像要与企业相关,不得使用违背平台规范的词汇、头像。上传文件前请检查公函是否填写无误,照片是否完整清晰,按文件大小要求上传。
3.若涉及到相关资质授权,请上传资料到【补充信息】一栏。【运营信息】填写企业号运营者信息(需与公函上填写的运营者信息一致),上传身份证正反面彩色电子照即可。完成所有信息填写和资料上传后,记得输入一项【其他】上的号码,可咨询“广东聆听文化”。
4.提交材料并支付600元认证费用后,审核人员将会在3个工作日内与你电话联系,同时发送邮件与用户进行确认。若有材料需要补充,审核人员将在后续的7个工作日内继续跟进。
小红书企业号的认证流程并不复杂,但是,如果行业和资质不过关,也会直接导致认证失败,所以最稳妥的认证方法还是要找专业的认证客服帮你检查资料,看你的经营行业是不是准入行业、公函信息是否填写准确等。所有认证问题客服都可以帮你解决,并且还能帮你提交认证,认证通过率比自己提交更有保障,而你只需要提交小红书官方要求的600元认证费,不用另外给认证商费用。