
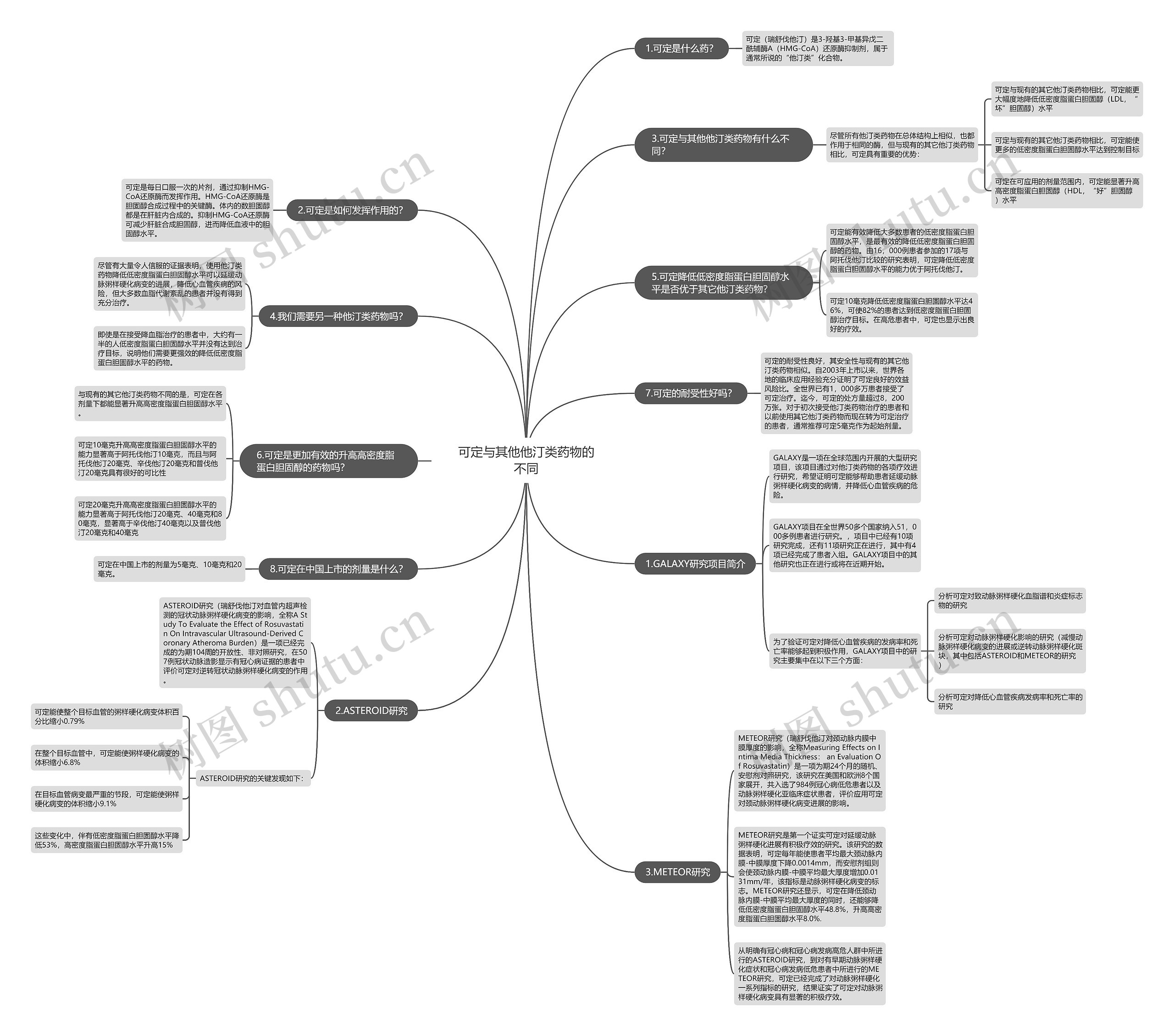
1.可定是什么药? 可定(瑞舒伐他汀)是3-羟基3-甲基异戊二酰辅酶A(HMG-CoA)还原酶抑制剂,属于通常所说的“他汀类”化合物。 2.可定是如何发挥作用的? 可定是每日口服一次的片剂,通过抑制HMG-CoA还原酶而发挥作用。HMG-CoA还原酶是胆固醇合成过程中的关键酶。体内的数胆固醇都是在肝脏内合成的。
树图思维导图提供《可定与其他他汀类药物的不同》在线思维导图免费制作,点击“编辑”按钮,可对《可定与其他他汀类药物的不同》进行在线思维导图编辑,本思维导图属于思维导图模板主题,文件编号是:9e8244e0a8bd5537232a403f1ccf1cdc
U633687664
U582679646