
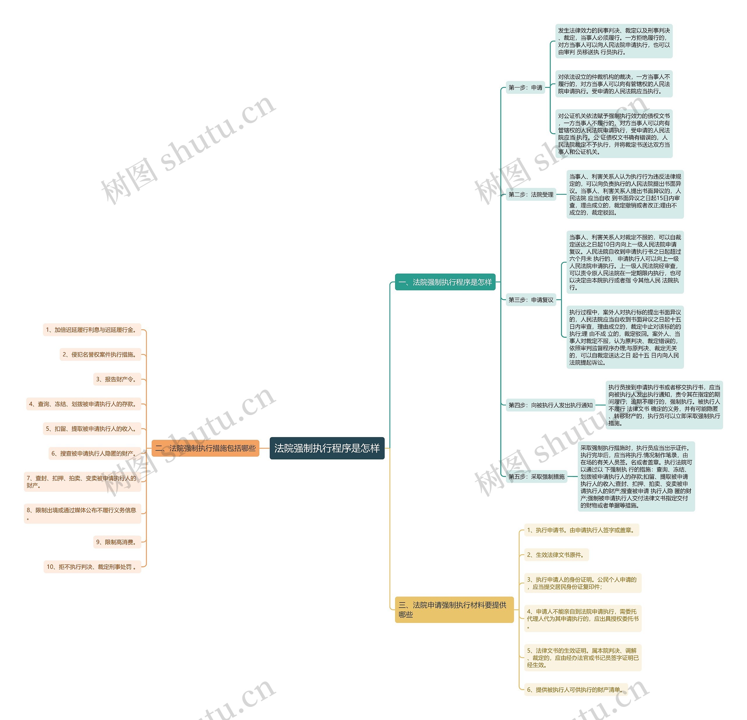
如果经过了诉讼程序,那么法院一般来说都会有一个判决书,如果有关的当事人对于判决书不予执行的话,在一定的情况下,是可以申请法院进行强制执行的,法院可以采取一些强制措施,以致于有关当事人的利益可以实现,但是也是有程序的,接下来就跟随树图网小编一同来了解法院强制执行程序是怎样。
树图思维导图提供《法院强制执行程序是怎样》在线思维导图免费制作,点击“编辑”按钮,可对《法院强制执行程序是怎样》进行在线思维导图编辑,本思维导图属于思维导图模板主题,文件编号是:00935e659b1aaa506d9f21a99553abac