
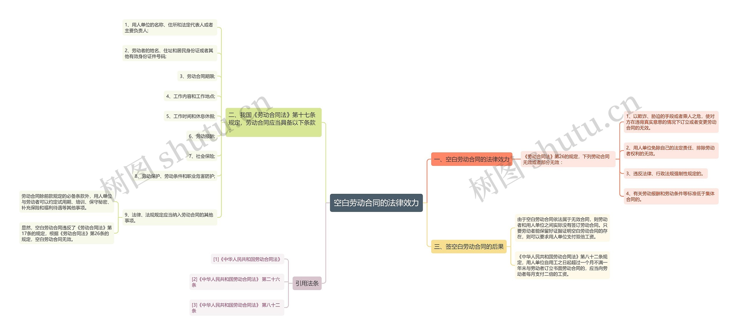
合同的拟定步骤是否合法,决定了此合同是否具有法律效力。劳务合同作为一种常见的合同形式,其拟定依据同样要遵循法律标准。所以空白的劳务合同是否具有法律效力?下面就让树图网小编为大家带来空白劳动合同的法律效力的赔偿的相关内容,一起来看看吧。
树图思维导图提供《空白劳动合同的法律效力》在线思维导图免费制作,点击“编辑”按钮,可对《空白劳动合同的法律效力》进行在线思维导图编辑,本思维导图属于思维导图模板主题,文件编号是:ae68132e9ef84dee18a0c2eed4e83bd0
U633687664
U582679646