树图网

公司注册资本减资需要缴纳印花税思维导图

饮尽岁月
2023-02-14
浏览量: 5
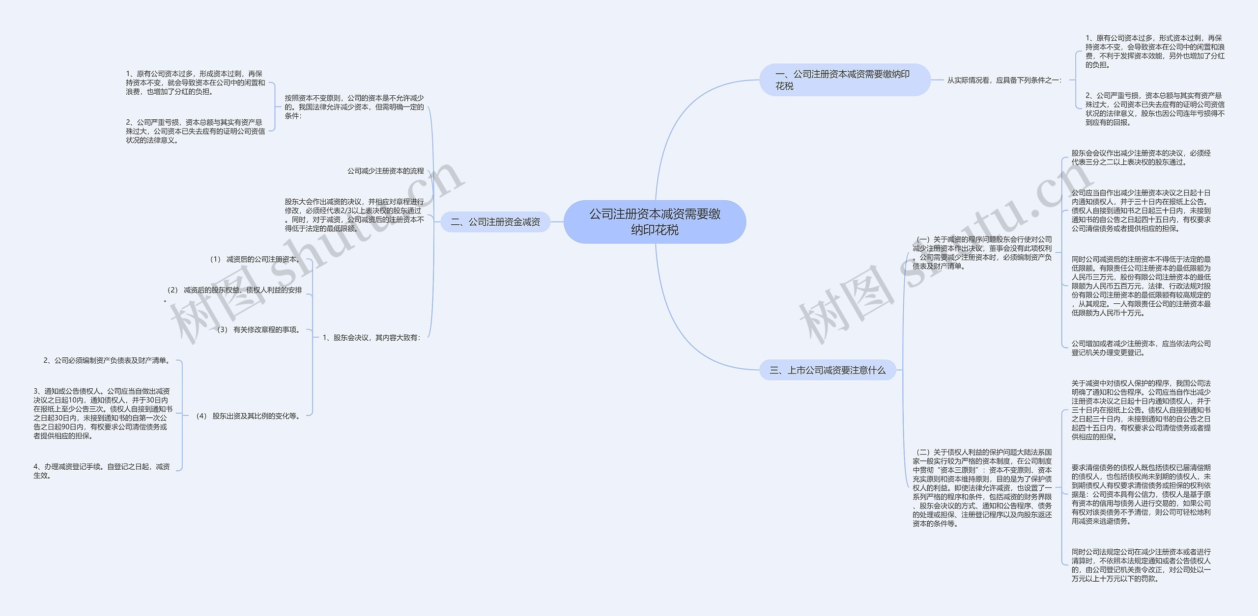
公司注册资本减资需要缴纳印花税
公司注册资本减资
公司法
公司知识
注册资本

在去进行公司注册的时候,注册资金的填写也是注册过程中重要的一步,这是需要公司内部达成一致意见的,那么公司注册资本减资需要缴纳印花税?为了帮助大家更好的了解相关法律知识,树图网小编整理了相关的内容,我们一起来了解一下吧。

树图思维导图提供《公司注册资本减资需要缴纳印花税》在线思维导图免费制作,点击“编辑”按钮,可对《公司注册资本减资需要缴纳印花税》进行在线思维导图编辑,本思维导图属于思维导图模板主题,文件编号是:fafdc3ed50b4693d90c1d1003c518277

思维导图大纲

相关思维导图模版

首页
我的文件
我的团队
个人中心