
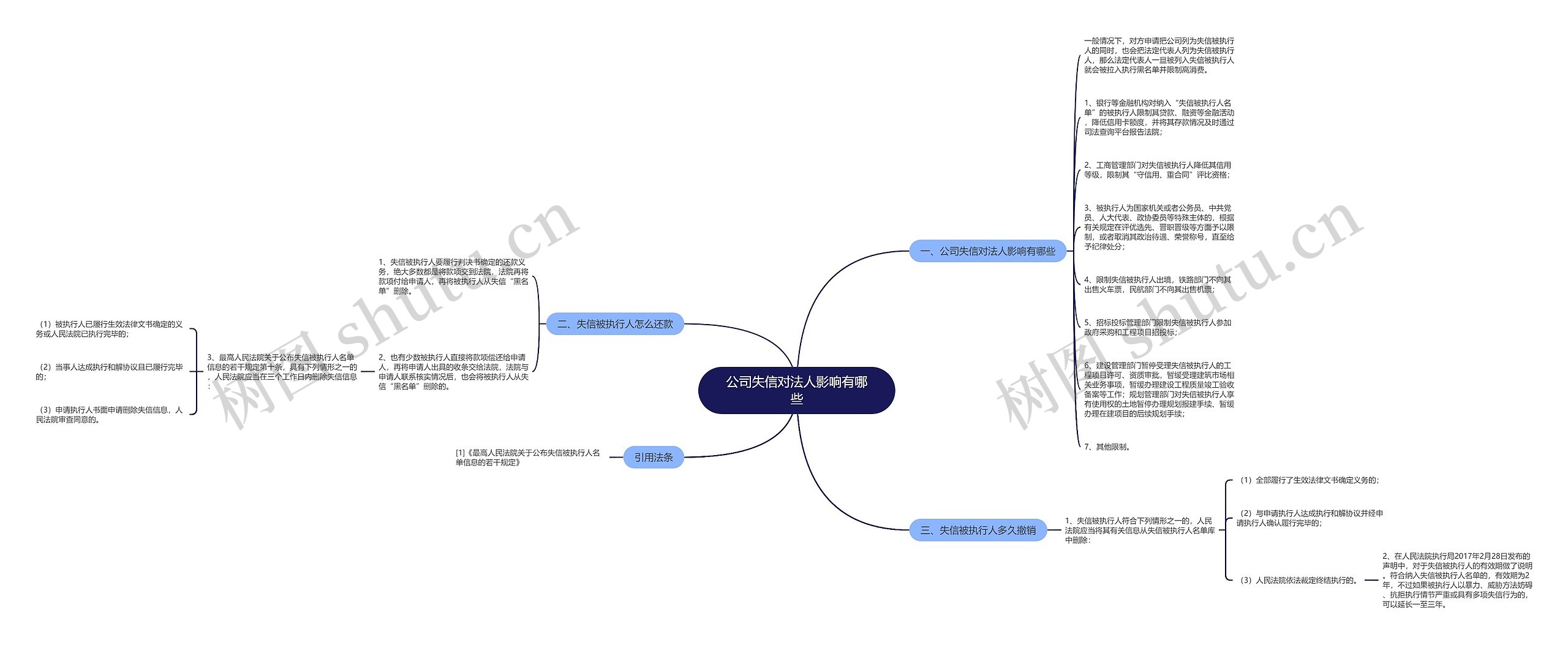
大家都知道老赖会进入失信黑名单,在公司经营中也是一样的,如果公司没有履行生效法律文书确定的义务的话,很有可能会被法院纳入失信被执行人名单的,公司一旦被纳入失信名单,对公司是有很大的影响的。那么公司失信对法人影响有哪些?下面树图网小编为大家详细介绍一下,希望对大家有所帮助。
树图思维导图提供《公司失信对法人影响有哪些》在线思维导图免费制作,点击“编辑”按钮,可对《公司失信对法人影响有哪些》进行在线思维导图编辑,本思维导图属于思维导图模板主题,文件编号是:4b6623155323f404ff3f99f2c3fdded3