
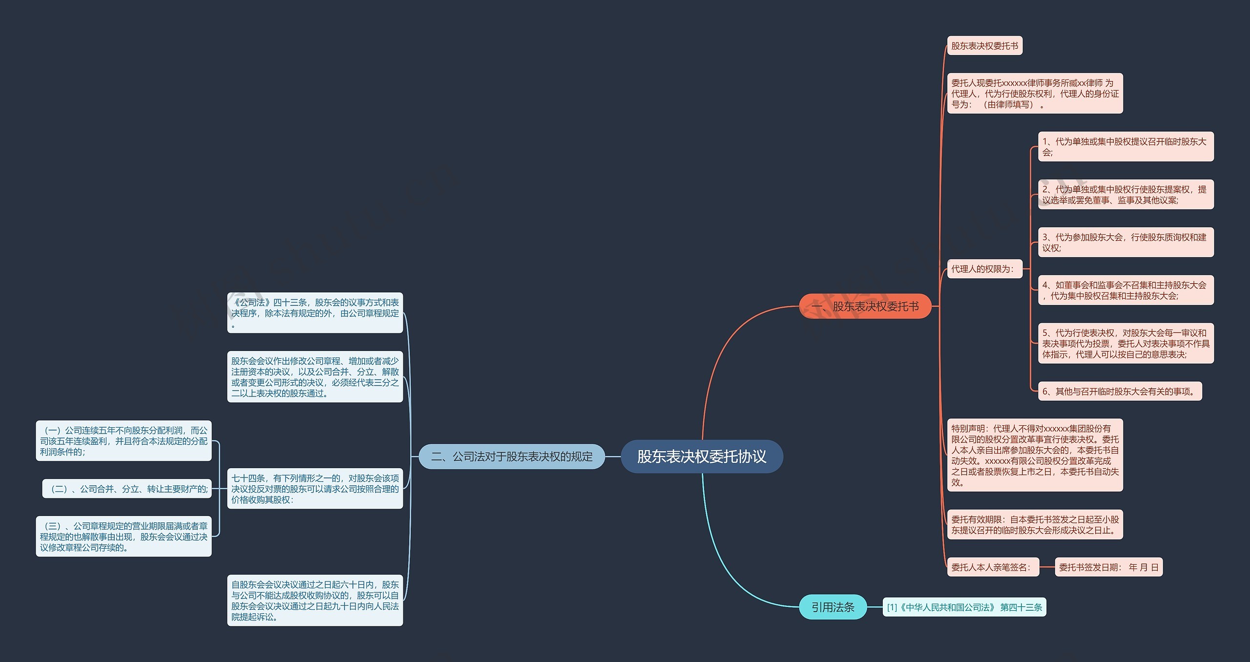
股东表决权是在有限责任公司或股份有限公司中,股东按其持有的股份对公司事务进行表决的权力。股东表决权的大小,取决于股东所掌握的股权。在股份有限公司中:股东出席股东大会会议,所持每一股份有一表决权。接下来树图网小编将为您介绍股东表决权委托协议的法律知识。
树图思维导图提供《股东表决权委托协议》在线思维导图免费制作,点击“编辑”按钮,可对《股东表决权委托协议》进行在线思维导图编辑,本思维导图属于思维导图模板主题,文件编号是:6f0cd7ea62da15672b4d993c2b41e892
U880113127
U481422427