
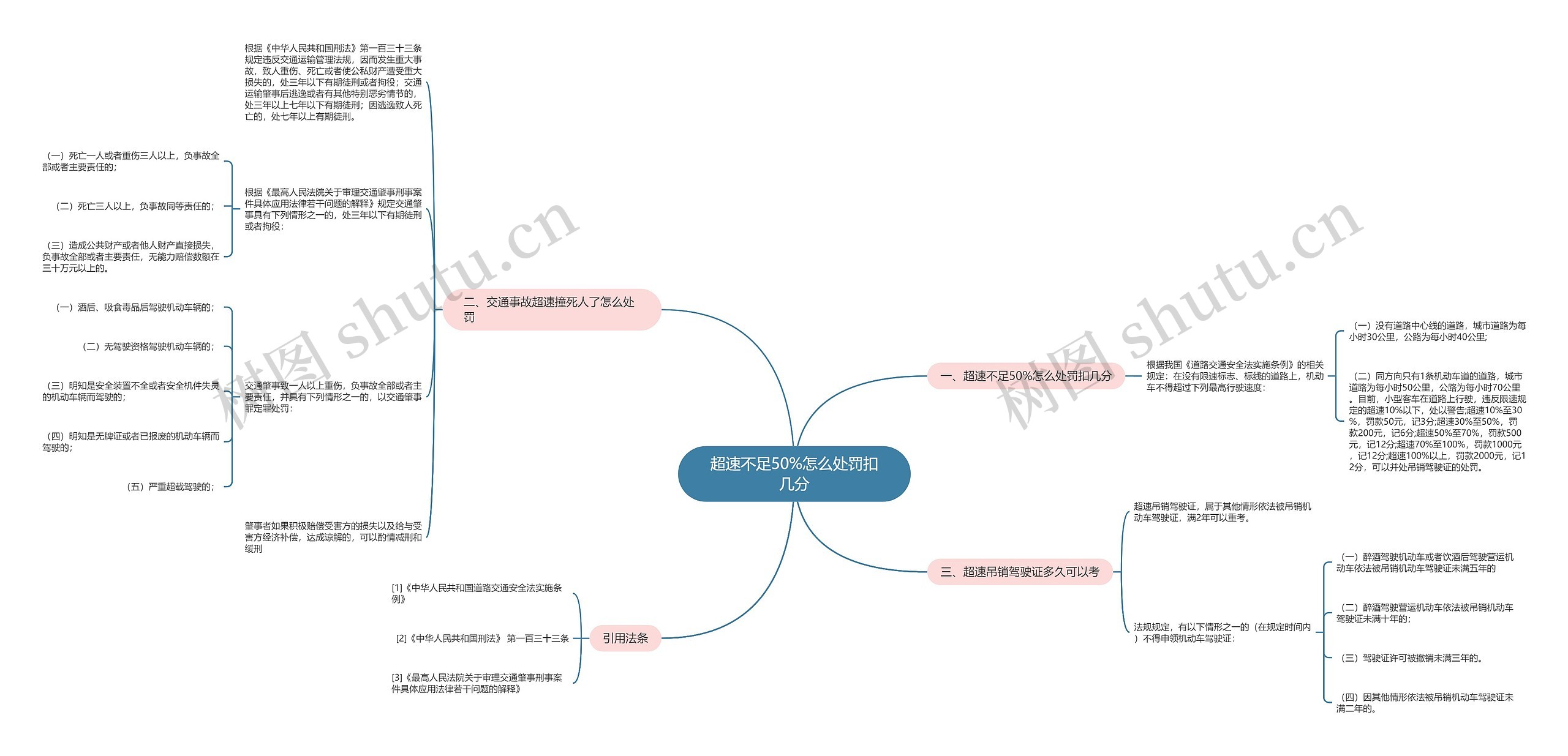
在交通方面上,超速是属于违法的行为,在我国,超速导致了很多场车祸的发生以及受伤者的受伤情况,那么超速不足50%怎么处罚扣几分?为了帮助大家更好的了解相关法律知识,树图网小编整理了相关的内容,我们一起来了解一下吧。
树图思维导图提供《超速不足50%怎么处罚扣几分》在线思维导图免费制作,点击“编辑”按钮,可对《超速不足50%怎么处罚扣几分》进行在线思维导图编辑,本思维导图属于思维导图模板主题,文件编号是:ee6d4ea7f4cc3e0b15ca411420fe2cd1
小包卡麻麻
U381450064