
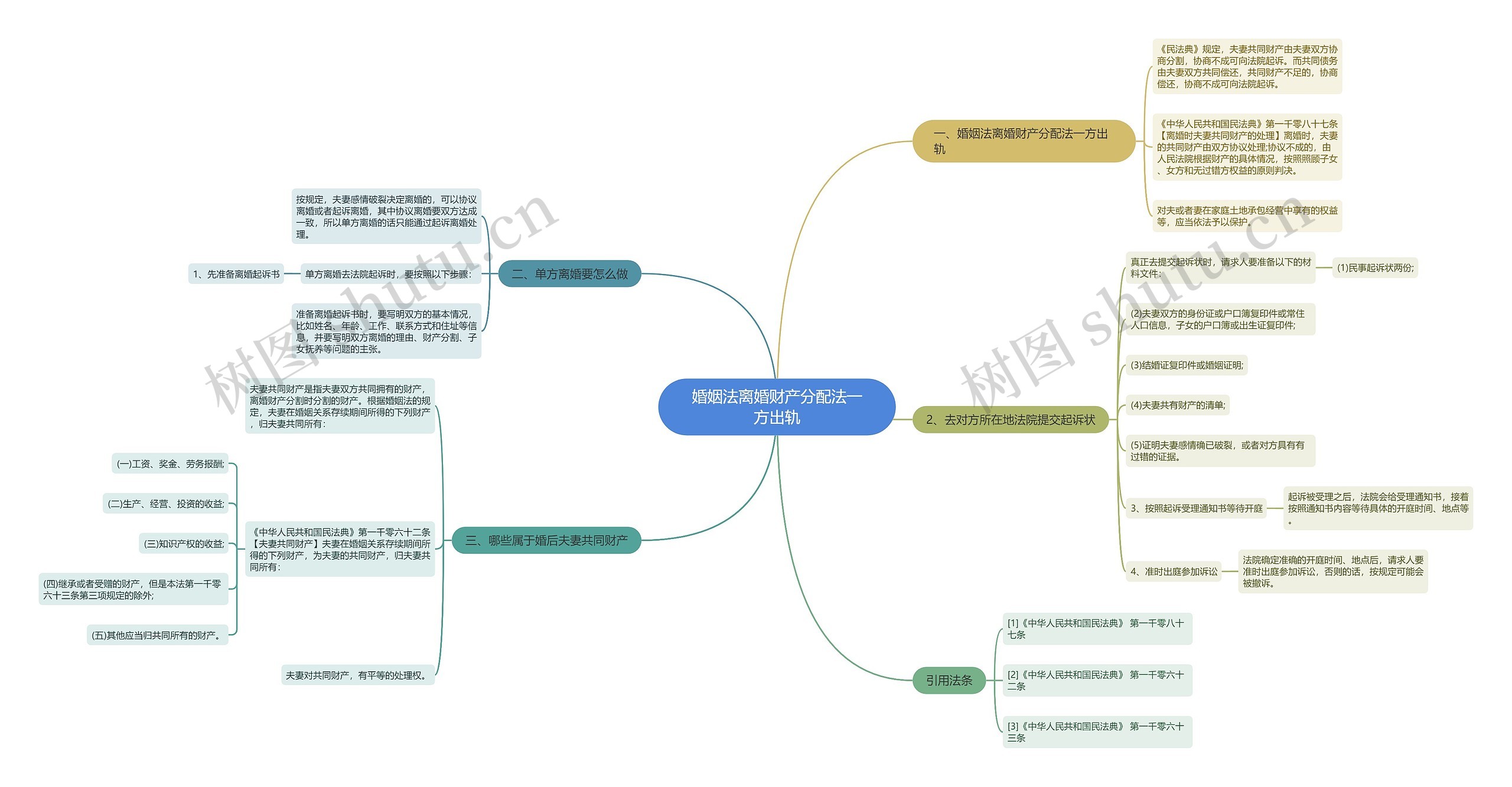
离婚共同财产存款应该先由夫妻双方协议分割;如果协议不成的,人民法院根据财产的具体情况,按照照顾子女、女方和无过错方权益的原则判决。属于男女双方的共有财产才能分割。接下来树图网小编将为您介绍婚姻法离婚财产分配法一方出轨的法律知识。
树图思维导图提供《婚姻法离婚财产分配法一方出轨》在线思维导图免费制作,点击“编辑”按钮,可对《婚姻法离婚财产分配法一方出轨》进行在线思维导图编辑,本思维导图属于思维导图模板主题,文件编号是:f5d4d085c50338638f821fd325d24d4d
U633687664
U678146910