树图网

高考最后三个月应该做什么思维导图

风雪夜人归
2023-04-24
浏览量: 12
高考最后三个月应该做什么
高考最后三个月应该做什么
高考三个月
高考
备考

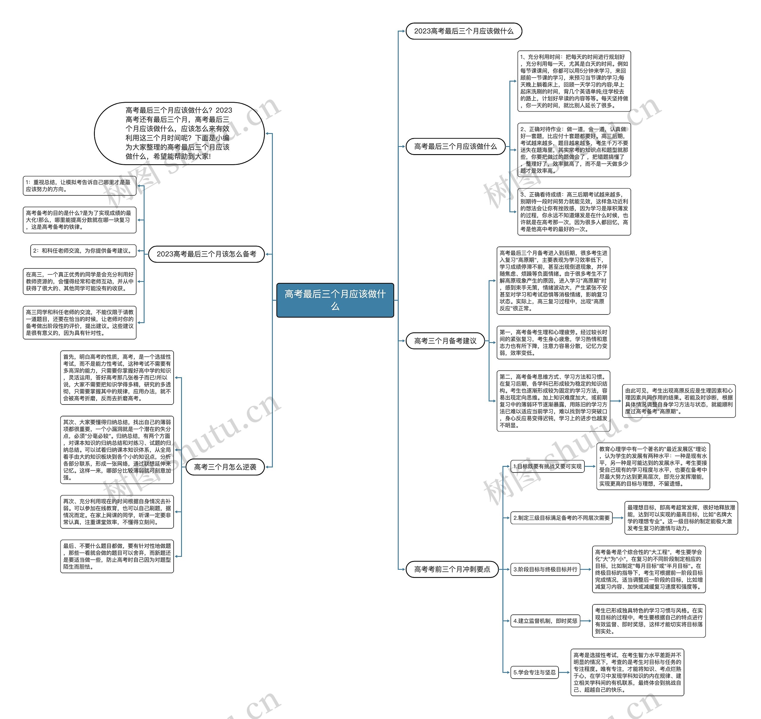
高考最后三个月应该做什么?2023高考还有最后三个月,高考最后三个月应该做什么,应该怎么来有效利用这三个月时间呢?下面是小编为大家整理的高考最后三个月应该做什么,希望能帮助到大家!高考最后三个月应该做

树图思维导图提供《高考最后三个月应该做什么》在线思维导图免费制作,点击“编辑”按钮,可对《高考最后三个月应该做什么》进行在线思维导图编辑,本思维导图属于思维导图模板主题,文件编号是:693dce2f118191c7a8da8bb54b0148c9

思维导图大纲

相关思维导图模版

首页
我的文件
我的团队
个人中心