
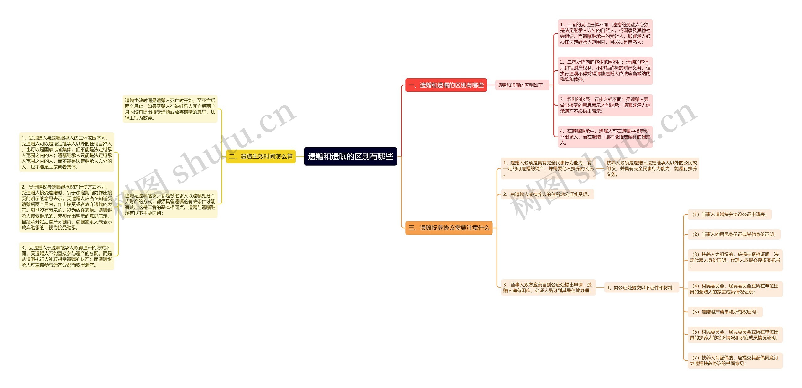
说到继承方面的法律法规,如果懂得了一部分,不了解全面,可能会产生误区,很多人把遗赠和遗嘱混为一谈,两者是不一样的,区分开才能弄清楚这方面,那么遗赠和遗嘱的区别有哪些?下面树图网小编为大家详细介绍一下,希望对大家有所帮助。
树图思维导图提供《遗赠和遗嘱的区别有哪些》在线思维导图免费制作,点击“编辑”按钮,可对《遗赠和遗嘱的区别有哪些》进行在线思维导图编辑,本思维导图属于思维导图模板主题,文件编号是:981129a27d26e9180a10d189121c3369
U633687664
U582679646