树图网

合同权利义务的终止《民法典》合同通则中的权义终止的思维导图

one
2022-10-22
浏览量: 19
合同权利义务的终止《民法典》合同通则中的权义终止的思维导图
思维导图
民法

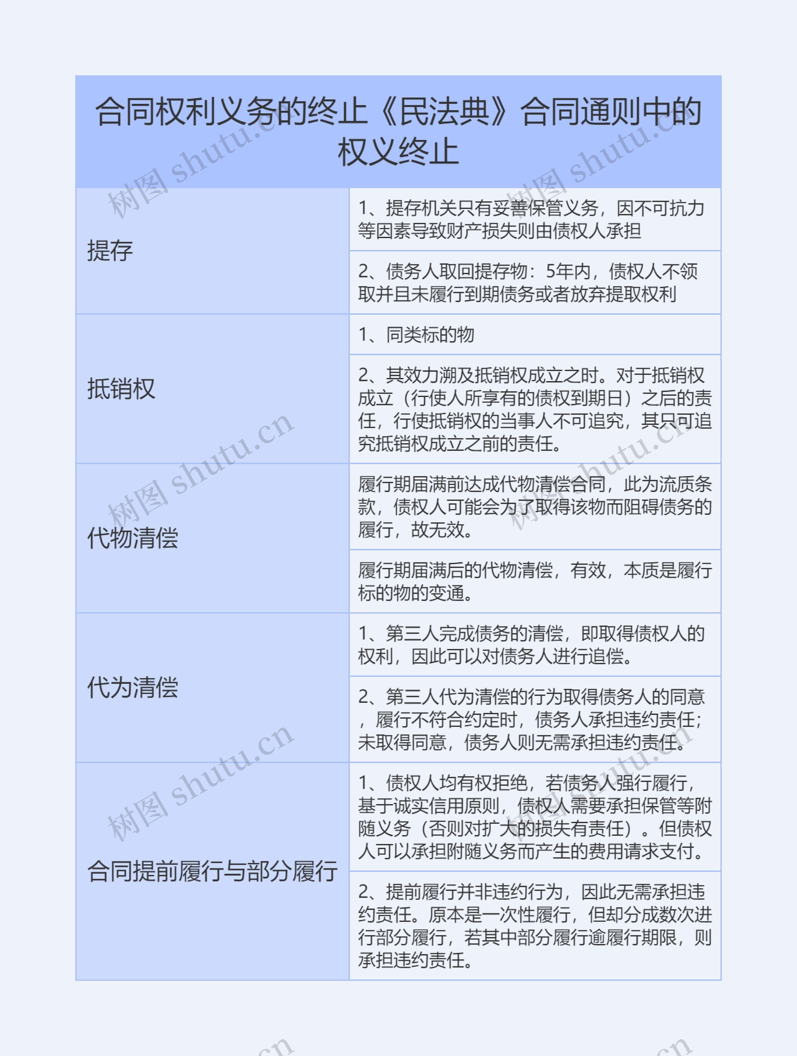
本张思维导图关于合同权利义务的终止《民法典》合同通则中的权义终止的主要知识点

树图思维导图提供《合同权利义务的终止《民法典》合同通则中的权义终止的思维导图》在线思维导图免费制作,点击“编辑”按钮,可对《合同权利义务的终止《民法典》合同通则中的权义终止的思维导图》进行在线思维导图编辑,本思维导图属于思维导图模板主题,文件编号是:648084c6487b5ea9cf3a3a948fa82bfe

思维导图大纲

相关思维导图模版

首页
我的文件
我的团队
个人中心