
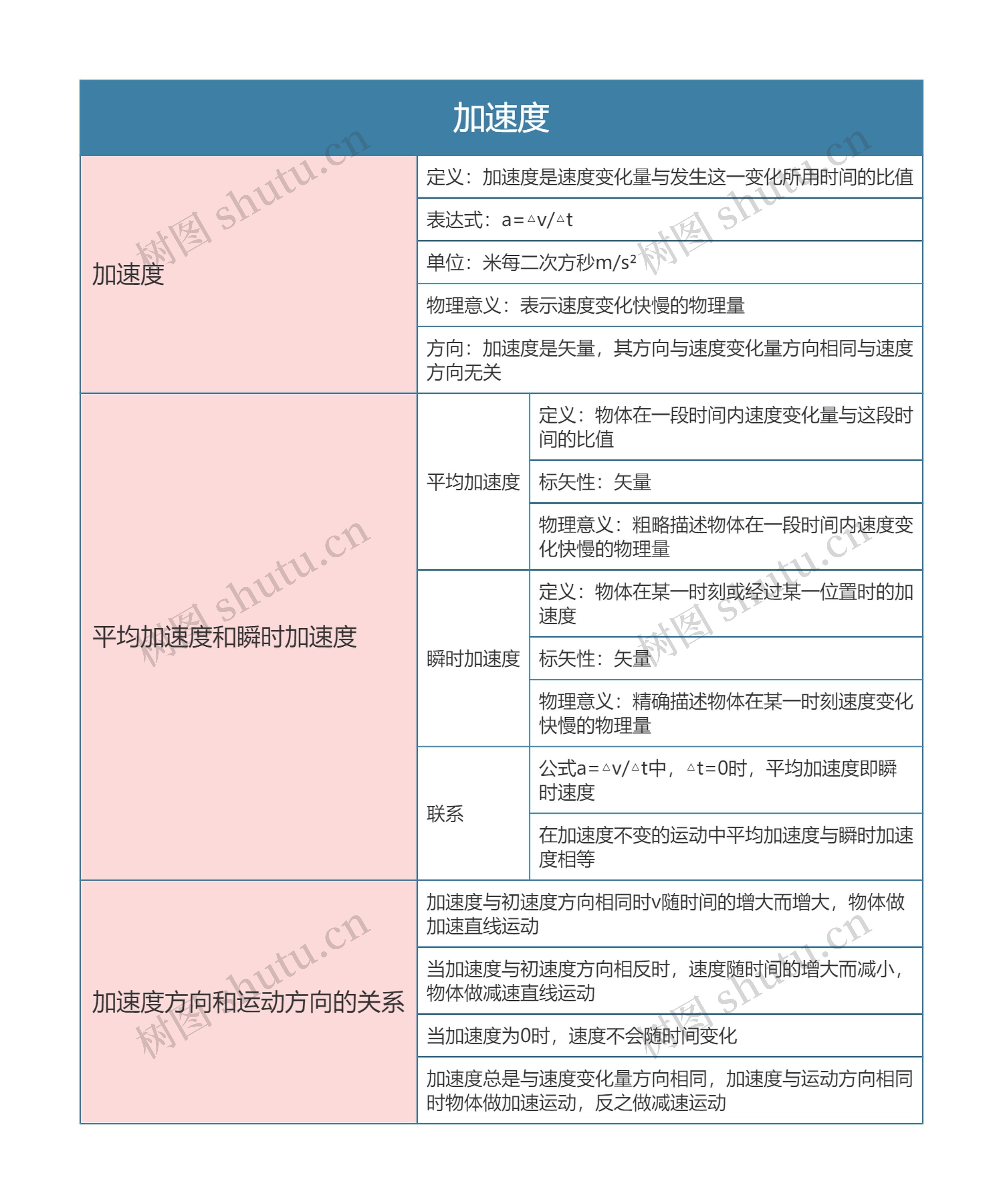
高中数学必修一加速度思维导图包含了物理学中的重要概念和公式,加速度是速度变化量与发生这一变化所用时间的比值,单位为米每二次方秒,表示了速度变化快慢的物理量,加速度方向是矢量,其方向与速度变化量方向相同,与速度方向无关。平均加速度和瞬时加速度两种概念分别描述了物体在一段时间内速度变化快慢的粗略量和在某一时刻速度变化快慢的精确量,公式a=△v/△t/中,平均加速度即瞬时速度,在加速度不变的运动中平均加速度与瞬时加速度相等。加速度方向相同于初速度方向时,物体做加速直线运动,加速度相反时,物体做减速直线运动,加速度为0时,速度不会随时间变化,加速度总是与速度变化量方向相同,加速度与运动方向相同时物体做加速运动,反之做减速运动。