
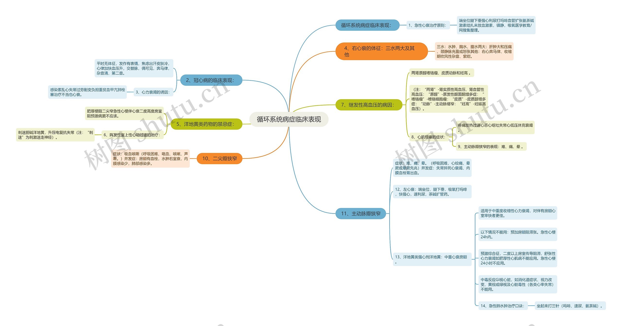
循环系统病症临床表现: 1、急性心衰治疗原则: 端坐位腿下垂强心利尿打吗啡血管扩张氨茶碱激素结扎来放血激素,镇静,吸氧医学教育/网搜集整理。 2、冠心病的临床表现: 平时无体征,发作有表情,焦虑出汗皮肤冷,心律加快血压升,交替脉,偶可见,奔马律,杂音清,第二音。
树图思维导图提供《循环系统病症临床表现》在线思维导图免费制作,点击“编辑”按钮,可对《循环系统病症临床表现》进行在线思维导图编辑,本思维导图属于思维导图模板主题,文件编号是:eb067bb588c874c25fa6df037a127316