
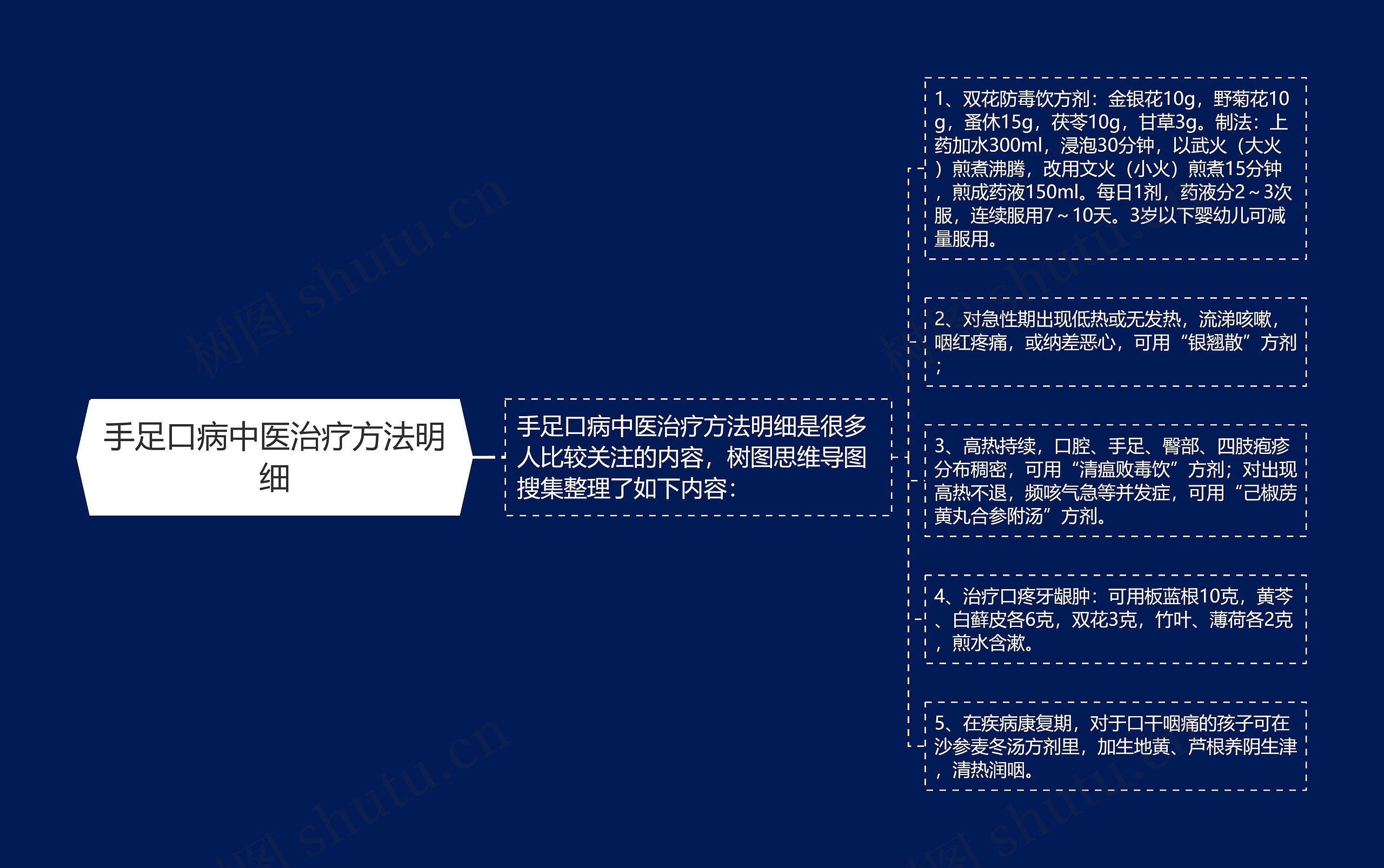
手足口病中医治疗方法明细是很多人比较关注的内容,树图思维导图搜集整理了如下内容: 1、双花防毒饮方剂:金银花10g,野菊花10g,蚤休15g,茯苓10g,甘草3g。制法:上药加水300ml,浸泡30分钟,以武火(大火)煎煮沸腾,改用文火(小火)煎煮15分钟,煎成药液150ml。每日1剂,药液分2~3次服,连续服用7~10天。
树图思维导图提供《手足口病中医治疗方法明细》在线思维导图免费制作,点击“编辑”按钮,可对《手足口病中医治疗方法明细》进行在线思维导图编辑,本思维导图属于思维导图模板主题,文件编号是:1ea36f13a9a4879213d87d539832aeb3
U633687664
~漫埗陽茪~